
I Added Sun Shading to My Climbing Conditions Tool Using Nothing but Math
How I built real-time sun/shade awareness for 12 PNW crags with zero dependencies, zero API calls, and about 330 lines of JavaScript.
Read more →SRE/DevOps engineer building in the PNW. Writing about systems, side projects, and the occasional debugging adventure.

How I built real-time sun/shade awareness for 12 PNW crags with zero dependencies, zero API calls, and about 330 lines of JavaScript.
Read more →
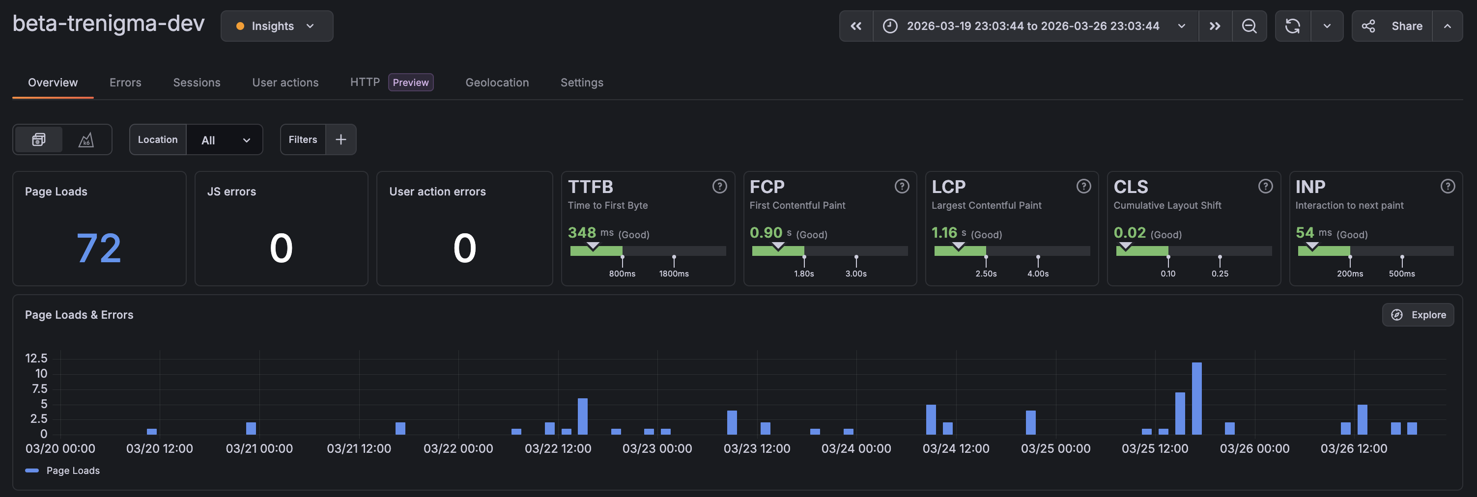
How I set up production-grade monitoring for my three side projects using Grafana Cloud's free tier.
Read more →
How my Ghost blog on EC2 became too broken to even SSH into, forcing me to migrate to Hugo via Apple Notes backups.
Read more →
I asked a question in an avalanche awareness class that wouldn't leave me alone: why doesn't something like NWAC forecasting exist for climbers?
Read more →
The gauge looked alive on the map. Active status, perfect location, exactly what I needed. Except it stopped reporting data in 2019.
Read more →
I added air quality data for wildfire smoke season. What I didn't expect was to immediately discover a wood stove problem in the Skykomish valley.
Read more →
I needed to prove I could work with Kubernetes on AWS. So I built a production-ready EKS cluster with ArgoCD, RDS, multi-AZ networking, and 8 debugging issues that taught me the most.
Read more →
After a career gap, I needed more than an updated resume. I needed to prove I could still build production-grade infrastructure and solve real problems.
Read more →
Because why not make your blog about blogging also be your DevOps playground? Ghost + Docker + Traefik + AWS for the full infrastructure learning experience.
Read more →
Analysis paralysis almost stopped me from starting this blog. Then I decided to just do it for me. Random, eclectic, sometimes silly. All of me.
Read more →